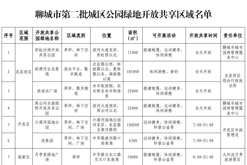
聊城市第二批城区公园绿地开放共享名单新鲜出炉!
??鲁网4月26日讯 为进一步拓展城区绿地开放共享空间,满足市民亲近自然、休闲游憩、运动健身等需求,聊城市城市管理局牵头各县(市、区)、市属开发区园林绿化主管部门在首批公园绿地开放共享区域的基础上,进一步挖掘各类公园绿地中可供游憩活动的草坪区、林下空间、绿地资源,建立了《聊城市第二批城区公园绿地开放共享区域名单》,共计21处,面积约69.36万平方米。



??公园绿地开放共享为市民近绿、亲绿、享绿提供了更多新空间,是践行“百姓园林”理念的生动体现。园林绿化主管部门将进一步完善周边配套服务设施,设立指示牌,增设保洁服务人员,增加巡查频次,确保良好的环境卫生和安全管理,让更多市民近距离感受自然生态之美。(本网记者)
责任编辑:连峰